各盟市工业和信息化局,满洲里市工信和科技局、二连浩特市工业和信息化局,厅机关投资规划处、节能与综合利用处、科技电子处、冶金建材处、装备工业处、消费品工业处、信息化和软件服务业处、中小企业局、工业园区处:
为加强预算绩效管理,科学全面、客观真实的反映项目产出效益,提高资金绩效管理水平,根据《财政支出绩效评价管理暂行办法》(财政部财预(2020)10号)、《内蒙古自治区项目支出绩效评价管理办法》(内政发(2021)5号)和《内蒙古自治区重点产业发展专项资金管理办法》(内财资规〔2020〕1号)等文件精神,现就做好2022年度自治区重点产业发展专项资金项目绩效评价工作有关事项通知如下。
一、绩效评价范围和内容
(一)评价范围
2022年自治区重点产业发展专项资金绩效评价主要对先进制造业集群和重点产业链贷款贴息补助、先进制造业集群和重点产业链技术改造补助、仿制药质量和疗效一致性评价、工业设计中心、婴幼儿配方乳粉数字化可追溯平台生鲜乳喷粉补贴、国际和国家(行业)标准项目、企业工匠人才奖励、企业创新专项能力建设、机器换人及智能制造示范试点、工业绿色化改造项目、绿色制造示范项目、自治区节水标杆企业、技术装备首台套、关键零部件保险补偿、新材料首批次保险补偿、工业数字化转型项目、中小枢纽平台运营、创新型中小企业和“专精特新”中小企业、专精特新“小巨人”企业、智慧园区、工业园区基础设施建设等进行评价。
(二)评价内容
绩效评价主要是对项目实施情况、绩效目标完成情况、投入产出效益情况以及资金到位情况以及区域绩效目标实现情况等进行评价。
二、绩效评价程序
绩效评价主要按照专题培训、项目单位自评、现场评价、形成报告、组织验收等程序进行。
(一)组织专题培训
各专项结合项目特点和工作实际需要,采用线上、线下等形式组织项目单位、项目监管等相关人员进行培训,具体时间地点形式另行通知。
(二)项目单位自评(9月10日前完成)
1.项目实施单位指定专人,根据项目类型填写专项资金绩效评价指标表(附件2,此表为模板可根据实际需要进行调整), 对未完成绩效目标,或超过绩效指标值较多(30%及以上)的逐项原因分析,提出改进措施,形成项目绩效自评报告(附件3, 此表为模板可根据实际需要进行调整)。承担多个项目的单位按照项目年度、项目类型分别编制项目绩效自评报告。
2.项目实施单位根据考核指标和佐证材料清单要求编制佐证材料清单,并提供相关证明材料(附件4)。
3.各项目实施单位按照模板填报满意度调查问卷(附件5)。 满意度调查问卷按受众数不少于30%比例填报,不少于5 份。
4.所有绩效自评电子版材料,须在9月10日前按专项对口报送评价机构邮箱。
(三)现场评价(10月30日前完成)
1.评价工作组在现场评价前通知项目主管部门和项目实施单位准备、组织现场评价相关工作。项目主管部门和项目实施单位在现场评价前须做好项目纸质和电子版材料收集和整理工作。
2.评价机构对项目实施单位上报的佐证材料进行分析、核 实,并根据绩效评价材料、项目立项申报材料、实施方案、支持资金到位情况、有关合同等对项目完成、项目运行、投入产出效益等情况进行现场核验。对评价对象的绩效情况进行全面的定量、定性分析和综合评价,形成评价结论。
3.评价工作组对资料缺漏补充、现场评价考核、项目绩效管 理等情况提出要求和建议。项目主管部门和项目实施单位应积极配合现场核查,应根据要求及时补充提供相关材料,做好现场核验后相关工作。
(四)形成评价报告(11月15日前完成)
评价机构在综合项目单位自评、现场评价和评价过程中发现问题的基础上,根据专项特点,结合评价对象的项目实施情况、绩效目标完成情况、投入产出效益情况以及资金到位情况等进行全面的定量、定性分析和综合评价,按年度、分专项形成评价报告。
(五)完成总报告(12月1日前完成)
评价机构将评价报告送对口业务处进行审核,评价机构根据对口业务处意见对绩效评价报告进行修改完善,将最终报告提交投资规划处。
三、有关要求
(一)绩效评价工作是安排资金预算、制定有关支持政策措施的重要依据。各盟市要高度重视,认清绩效评价工作的重要性,积极支持配合评价机构开展工作,通知项目实施单位认真开展自评。被评价单位要按照绩效评价程序要求及时、真实、准确、全面提供相关佐证资料,积极配合做好现场查验。各个环节工作开展前具体事宜请与对口业务处和评价机构对接确定。厅机关各对口业务处要督促评价机构和盟市对口部门按照时间节点完成好绩效评价工作。
(二)项目主管部门要主动配合评价机构督促项目实施单位按绩效评价工作要求填报材料,做好相关项目资料准备工作以备现场核验。负责做好区域绩效目标自评工作。
(三)各盟市工信部门确定1名牵头联系人、各专项分别确定1名联系人配合做好绩效评价工作,项目实施单位指定 1-2名熟悉项目的人员负责绩效评价工作。联系人名单于9月1日前报送工业和信息化厅(附件6)。
四、联系人及联系方式
(一)牵头联系人
胡 慧0471-4825627
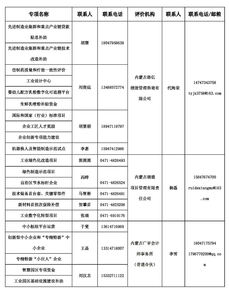
(二)各专项及评价机构联系人

附件:
1.各盟市资金安排项目名单
2.绩效评价指标表(模板)
3.自评报告模板
4.佐证材料清单
5.满意度调查问卷模板
6.联系人回执
2023年8月23日
附件下载1:各盟市资金安排项目名单.xlsx
附件下载2:绩效评价指标表(模板).docx
附件下载3:自评报告模板.doc
附件下载4:佐证材料清单.doc
附件下载5:满意度调查问卷模板.doc
附件下载6:联系人回执.doc